伟德国际victor·1946源自
学院邮箱:
nnfx_yjxok@163.com
网站首页
学院概况
学院简介
学院领导
荣誉展示
联系方式
师资队伍
师资概况
教师风采
教学团队
教学科研
教学活动
成果统计
基地建设
党建工作
党建动态
风采飘扬
组织简介
团学工作
学生管理
团委
学子风采
招生就业
专业特色
考生问答
招聘信息
政策宣传
工会之家
工会工作
政策宣传
校友风采
工会之家
工会工作
网站首页
>>
工会之家
>>
工会工作
>> 正文
工会工作
政策宣传
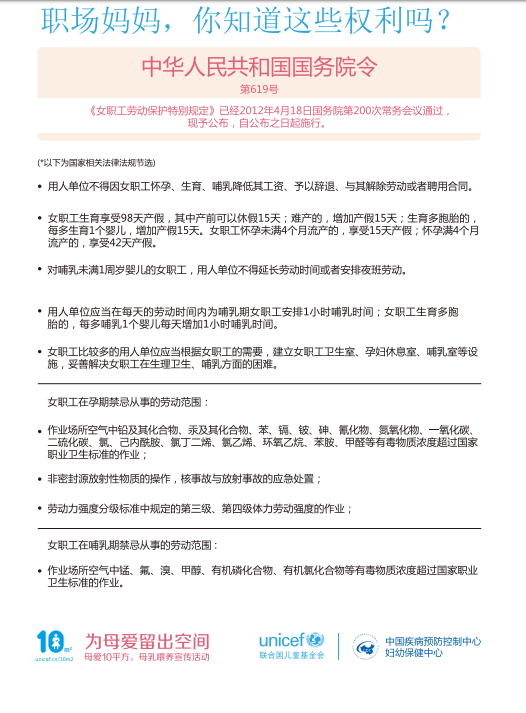
【法律法规】职场妈妈,你知道这些权利吗?
发布日期:2020-11-20 点击: 来源:国家卫生健康委-妇幼健康司 作者: 编辑:方艳 审核:石有总
上一篇:
【法律法规】女职工劳动保护特别规定
下一篇:
【健康知识】关于母乳喂养你必须知道的十件事